ZStack Cloud Platform
Single Server, Free Trial for One Year
A VM instance is a virtual machine instance running on a host. A VM instance has its own IP address to access a public network and run application services. VM instances are core components of ZStack Cloud.
| Name | Description | Optional | Valid Value | Starting Version |
|---|---|---|---|---|
| uuid | The UUID. For more information, see Resource Property. | 0.6 | ||
| name | The name. For more information, see Resource Property. | 0.6 | ||
| description | The description. For more information, see Resource Property. | Yes | 0.6 | |
| zoneUuid | The zone UUID. For more information, see Zone and Location. | Yes | 0.6 | |
| clusterUuid | The cluster UUID. For more information, see Cluster and Location. | Yes | 0.6 | |
| hostUuid | The UUID of the host on which the VM instance is running. For more information, see Host and Location. | Yes | 0.6 | |
| lastHostUuid | The UUID of the host on which the VM instance was running last time. For more information, see Host and Location. | Yes | 0.6 | |
| imageUuid | The UUID of the image from which the root volume of the VM instance is created. For more information, see Image. | 0.6 | ||
| instanceOfferingUuid | The instance offering UUID. For more information, see Instance Offering. | 0.6 | ||
| rootVolumeUuid | The root volume UUID of a VM instance. For more information, see Volume. | 0.6 | ||
| platform | 4.5.0 | |||
| architecture | The architecture type. | 4.5.0 | ||
| memorySize | 4.5.0 | |||
| defaultL3NetworkUuid | The default L3 network UUID of a VM instance. For more information, see L3 Network and Networks. | 0.6 | ||
| cpuSpeed | The speed of the virtual CPU (vCPU). For more information, see CPU Capacity. | 0.6 | ||
| cpuNum | The CPU count of the VM instance (the vCPU count). For more information, see CPU Capacity. | 0.6 | ||
| allocatorStrategy | The host allocator strategy. For more information, see Allocator Strategy. |
| 0.6 | |
| type | The VM instance type.
|
| 0.6 | |
| hypervisorType | The hypervisor type of the VM instance. For more information, see Host and Hypervisor Type. |
| 0.6 | |
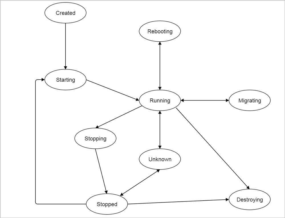
| state | The VM instance state. For more information, see State. |
| 0.6 | |
| guestOsType | The operating system type. | 4.5.0 | ||
| createDate | The creation date. For more information, see Resource Property. | 0.6 | ||
| lastOpDate | The last operation date. For more information, see Resource Property. | 0.6 |
{ "inventories": [ { "allVolumes": [ { "actualSize": 7995392, "createDate": "Sep 29, 2022 5:33:11 PM", "description": "Root volume for VM[uuid:d223cdf002924bd6a8d7eac1542e8387]", "deviceId": 0, "format": "qcow2", "installPath": "/cloud_ps/rootVolumes/acct-36c27e8ff05c4780bf6d2fa65700f22e/vol-5239c2c6714047d19e6db2d693a54d80/5239c2c6714047d19e6db2d693a54d80.qcow2", "isShareable": false, "lastOpDate": "Sep 29, 2022 5:33:11 PM", "name": "ROOT-for-test", "primaryStorageUuid": "e6493bf67dbf42e3867912d51252c289", "rootImageUuid": "7e90e873a776485d8b65a6471e278330", "size": 12682240, "state": "Enabled", "status": "Ready", "type": "Root", "uuid": "5239c2c6714047d19e6db2d693a54d80", "vmInstanceUuid": "d223cdf002924bd6a8d7eac1542e8387" } ], "allocatorStrategy": "LeastVmPreferredHostAllocatorStrategy", "architecture": "x86_64", "clusterUuid": "26ddf9a8da2e41ee806c135e73979d00", "cpuNum": 1, "cpuSpeed": 0, "createDate": "Sep 29, 2022 5:33:11 PM", "defaultL3NetworkUuid": "0b0d6fc9a3574d77bdc66c3854b76305", "description": "", "guestOsType": "Linux", "hostUuid": "6010271d3375483dbc922553fd232f86", "hypervisorType": "KVM", "imageUuid": "7e90e873a776485d8b65a6471e278330", "instanceOfferingUuid": "a2013b25ee1b4f4abd2d9ea41162e56f", "lastHostUuid": "6010271d3375483dbc922553fd232f86", "lastOpDate": "Sep 29, 2022 5:33:13 PM", "memorySize": 1073741824, "name": "test", "platform": "Linux", "rootVolumeUuid": "5239c2c6714047d19e6db2d693a54d80", "state": "Running", "type": "UserVm", "uuid": "d223cdf002924bd6a8d7eac1542e8387", "vmCdRoms": [ { "createDate": "Sep 29, 2022 5:33:11 PM", "deviceId": 0, "lastOpDate": "Sep 29, 2022 5:33:11 PM", "name": "vm-d223cdf002924bd6a8d7eac1542e8387-cdRom", "uuid": "cfe7b9a90fae4de688a688d9843a8e3b", "vmInstanceUuid": "d223cdf002924bd6a8d7eac1542e8387" } ], "vmNics": [ { "createDate": "Sep 29, 2022 5:33:11 PM", "deviceId": 0, "driverType": "virtio", "gateway": "192.168.1.254", "hypervisorType": "KVM", "internalName": "vnic3.0", "ip": "192.168.1.37", "l3NetworkUuid": "0b0d6fc9a3574d77bdc66c3854b76305", "lastOpDate": "Sep 29, 2022 5:33:11 PM", "mac": "fa:1c:43:88:06:00", "netmask": "255.255.0.0", "type": "VNIC", "usedIps": [ { "createDate": "Sep 29, 2022 5:33:11 PM", "gateway": "192.168.1.254", "ip": "192.168.1.37", "ipInLong": 3232235813, "ipRangeUuid": "65b4d8c93f7d4f768ceb40e2b7a8a5eb", "ipVersion": 4, "l3NetworkUuid": "0b0d6fc9a3574d77bdc66c3854b76305", "lastOpDate": "Sep 29, 2022 5:33:11 PM", "netmask": "255.255.0.0", "uuid": "d870314be51b349882352da7b8c10593", "vmNicUuid": "08859ad18bf64b7fb1640f84839e7110" } ], "uuid": "08859ad18bf64b7fb1640f84839e7110", "vmInstanceUuid": "d223cdf002924bd6a8d7eac1542e8387" } ], "zoneUuid": "398ba10f6bf54a9faf54a5edb6523b4d" } ], "success": true } 
CIDR: 10.10.1.0/24 Gateway: 10.10.1.1 DNS domain: web.tier.mycompany.comdefault via 10.10.1.1 dev eth0 10.10.1.0/24 dev eth0 proto kernel scope link src 10.10.1.99 192.168.0.0/24 dev eth1 proto kernel scope link src 192.168.0.10 172.16.0.0/24 dev eth2 proto kernel scope link src 172.16.0.55search web.tier.mycompany.com nameserver 10.10.1.1vm2.web.tier.mycompany.comFQDN is an extension of the DNS domain.
| Name | Description | Optional | Valid Value | Starting Version |
|---|---|---|---|---|
| uuid | The UUID. For more information, see Resource Property. | 0.6 | ||
| vmInstanceUuid | The UUID of the parent VM instance. | 0.6 | ||
| l3NetworkUuid | The UUID of the L3 network to which the NIC is attached. | 0.6 | ||
| ip | The IP address. | 0.6 | ||
| mac | The MAC address. | 0.6 | ||
| hypervisorType | The hypervisor type. | 0.6 | ||
| netmask | The netmask. | 0.6 | ||
| gateway | The gateway. | 0.6 | ||
| metaData | The reserved field for internal use. | Yes | 0.6 | |
| deviceId | The device ID, which is an integer that indicates the order of NICs in the Ethernet device of the guest operating system. For example, 0 usually means eth0, and 1 usually means eth1. | 0.6 | ||
| usedIps | 0.6 | |||
| ipVersion | The IP version. | 0.6 |
{ "inventories": [ { "createDate": "Sep 1, 2021 1:19:41 PM", "deviceId": 0, "driverType": "virtio", "gateway": "10.34.0.1", "hypervisorType": "KVM", "internalName": "vnic7.0", "ip": "10.34.0.199", "l3NetworkUuid": "fa7ae74a3bc64532b672bcdac820c3c6", "lastOpDate": "Sep 1, 2021 1:19:41 PM", "mac": "fa:4e:29:d7:6e:00", "netmask": "255.255.255.0", "type": "VNIC", "usedIps": [ { "createDate": "Sep 1, 2021 1:19:41 PM", "gateway": "10.34.0.1", "ip": "10.34.0.199", "ipInLong": 170000583, "ipRangeUuid": "e04aea52053443de9bb7b82af8233303", "ipVersion": 4, "l3NetworkUuid": "fa7ae74a3bc64532b672bcdac820c3c6", "lastOpDate": "Sep 1, 2021 1:19:41 PM", "netmask": "255.255.255.0", "uuid": "0a678264c3d338358a6c1615d808a8e4", "vmNicUuid": "2e1d6026e32e402ca1d3db5119940f29" } ], "uuid": "2e1d6026e32e402ca1d3db5119940f29", "vmInstanceUuid": "8049b3be8efb46c6aa143236d184c843" } ], "success": true } The allVolumes field is a list of volumes, including root volumes and data volumes. To find the root volumes, you can iterate the list by checking the volume type or by using the rootVolumeUuid field to match the volume UUID. A root volume will be always with the VM instance until the VM instance is destroyed.
Images already have operating system installed. Therefore, the VM instance will be created on a host with the same hypervisor type as the VM instance image. In this case, the hypervisor type of the VM instance is inherited from image.
ISO is used to install the operating system on a blank root volume of the VM instance. Therefore, the VM instance might be created on a host of any hypervisor type. In this case, the hypervisor type of the VM instance is inherited from host.
Indicates that the VM instance is just created as a record in the database and is not started on any host. This state only exists when you create a new VM instance.
Indicates that the VM instance is being started on a host.
Indicates that the VM instance is running on a host.
Indicates that the VM instance is being stopped on a host.
Indicates that the VM instance is stopped and is not running on any host.
Indicates that the VM instance is being rebooted on the host where the VM instance was running last time.
Indicates that the VM instance is being deleted.
Indicates that the VM instance is deleted
Indicates that the VM instance is being migrated to the other host.
Indicates that the database of the VM instance is being deleted.
Indicates that the VM instance is being paused on a host.
Indicates that the VM instance is paused.
Indicates that the VM instance is being resumed from the Paused state to the Running state.
Indicates that the root volume of the VM instance is being migrated from local storage to the other host.
Indicates that ZStack Cloud fails to detect the state due to reasons such as losing disconnection to the host.

| Name | Description | Optional | Valid Value | Starting Version |
|---|---|---|---|---|
| uuid | The UUID. For more information, see Resource Property. | 3.3.0 | ||
| name | The name. For more information, see Resource Property. | 3.3.0 | ||
| description | The description. For more information, see Resource Property. | Yes | 3.3.0 | |
| deviceId | The device ID. | Yes | 3.3.0 | |
| isoInstallPath | The installation path on the backup storage. | 3.3.0 | ||
| isoUuid | The ISO UUID. | 3.3.0 | ||
| vmInstanceUuid | The VM instance UUID. | 3.3.0 | ||
| groupBy | Groups rows into subgroups based on values of columns or expressions. This field is equivalent to the Group By clause in MySQL, such as groupBy=type. | Yes | 3.3.0 | |
| createDate | The creation date. For more information, see Resource Property. | 3.3.0 | ||
| lastOpDate | The last operation date. For more information, see Resource Property. | 3.3.0 | ||
| userTags | The user tags. For more information, see CreateUserTag. | Yes | 3.3.0 | |
| systemTags | The system tags. For more information, see CreateSystemTag. | Yes | 3.3.0 |
{ "inventories": [ { "createDate": "Jan 15, 2019 4:59:25 PM", "deviceId": 0, "lastOpDate": "Jan 15, 2019 4:59:25 PM", "name": "vm-6e243d2edf8443a4968d3878a4fed2a6-cdRom", "uuid": "29f6e8c277a94e57bd0b7c627bd65e85", "vmInstanceUuid": "6e243d2edf8443a4968d3878a4fed2a6" } ], "success": true } | Name | Description | Optional | Valid Value | Starting Version |
|---|---|---|---|---|
| uuid | The UUID. For more information, see Resource Property. | 3.7.0 | ||
| accountUuid | The account UUID. | 3.7.0 | ||
| cpuShares | 3.7.0 | |||
| level | The resource priority. | 3.7.0 | ||
| oomScoreAdj | 3.7.0 | |||
| groupBy | Groups rows into subgroups based on values of columns or expressions. This field is equivalent to the Group By clause in MySQL, such as groupBy=type. | Yes | 3.7.0 | |
| createDate | The creation date. For more information, see Resource Property. | 3.7.0 | ||
| lastOpDate | The last operation date. For more information, see Resource Property. | 3.7.0 | ||
| userTags | The user tags. For more information, see CreateUserTag. | Yes | 3.7.0 | |
| systemTags | The system tags. For more information, see CreateSystemTag. | Yes | 3.7.0 |
{ "inventories": [ { "cpuShares": 512, "createDate": "Oct 16, 2019 9:51:40 AM", "lastOpDate": "Oct 16, 2019 9:51:40 AM", "level": "Normal", "oomScoreAdj": 0, "uuid": "b29df0c34e874a1c83033a3cfe61f086" }, { "cpuShares": 1024, "createDate": "Oct 16, 2019 9:51:40 AM", "lastOpDate": "Oct 16, 2019 9:51:40 AM", "level": "High", "oomScoreAdj": -900, "uuid": "c804903064f54e36b3a066be0cd24aef" } ], "success": true } | Name | Description | Optional | Valid Values | Starting Version |
|---|---|---|---|---|
| vmInstanceUuid | The VM instance UUID. | 4.6.21 | ||
| version | The VM GuestTools version. | 4.6.21 | ||
| platform | The VM OS platform type. | 4.6.21 | ||
| osType | The VM OS type. | 4.6.21 | ||
| qgaState | 4.6.21 | |||
| zwatchState | 4.6.21 | |||
| createDate | The creation date. For more information, see Resource Property. | 4.6.21 | ||
| lastOpDate | The last operation date. For more information, see Resource Property. | 4.6.21 |
{ "inventories": [ { "createDate": "Apr 12, 2023 1:10:34 PM", "lastOpDate": "Apr 12, 2023 1:10:34 PM", "osType": "ubuntu 18.04", "platform": "Linux", "qgaState": "NotInstalled", "version": "4.6.21", "vmInstanceUuid": "93d0afea996d40cc99b49c22960187ba", "zwatchState": "Running" } ], "success": true } | Name | Description | Optional | Valid Values | Starting Version |
|---|---|---|---|---|
| uuid | The resource UUID. | 5.3.20 | ||
| name | The resource name. | 5.3.20 | ||
| groupName | The group name. | 5.3.20 | ||
| parentUuid | The parent directory UUID. | 5.3.20 | ||
| rootDirectoryUuid | The root directory UUID. | 5.3.20 | ||
| zoneUuid | The zone UUID. | 5.3.20 | ||
| type | The directory type. | 5.3.20 | ||
| createDate | The creation time. | 5.3.20 | ||
| lastOpDate | The last operation time. | 5.3.20 |
{ "inventories": [], "success": true }