ZStack Cloud Platform
Single Server, Free Trial for One Year
Backup management integrates multiple disaster recovery technologies such as incremental backup and full backup that are suitable for multiple business scenarios. You can implement local backup and remote backup based on your business needs.
Backup Service is a separate feature module. To use this service, purchase both the Base License and the Plus License of Backup Service. The Plus License cannot be used independently.
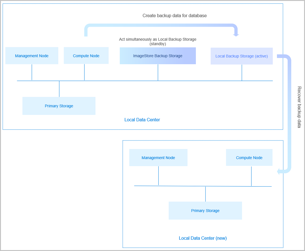
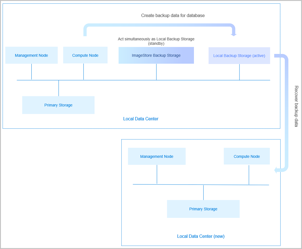
Note: If you have the Tenant Management Plus license at the same time, the project members (project managers, project admins, and general project members) can perform local backup for VM instances and volumes in the project.A local ImageStore image storage can act as the Local Backup Server to store scheduled backup data of the local VM instances, volumes, and management node databases. Meanwhile, the seamless switchover between the primary local backup server and the secondary local backup server is supported, which effectively ensures your business continuity.
If your local data is mistakenly deleted, or data in the local primary storage is damaged, you can recover the backup data from the local backup server, as shown in Local Backup Scenario-1

If you encounter a disaster in your local data center, you can rely totally on your local backup server to rebuild your data center and recover your business, as shown in Local Backup Scenario-2.

A storage server in a remote data center can act as the Remote Backup Server to store the scheduled backup data of the local VM instances, volumes, and databases. The backup data needs to be synchronized to the remote backup server from the local backup server.
If your local data is mistakenly deleted, or data in the local primary storage is damaged, you can recover the backup data from the remote backup server, as shown in Remote Backup Scenario-1

If you encounter a disaster in your data center, you can rely totally on your remote backup server to rebuild your data center and recover your business, as shown in Remote Backup Scenario-2.

The storage server in the Public Cloud can act as the Public Cloud Backup Server to store the scheduled backup data of the local VM instances, volumes, and databases. The backup data can be synchronized to the Public Cloud backup server from the local backup server.
If your local data is mistakenly deleted, or data in the local primary storage is damaged, you can recover the backup data from the Public Cloud backup server, as shown in Public Cloud Backup Scenario-1.

If you encounter a disaster in your data center, you can rely totally on your Public Cloud backup server to rebuild your data center and recover your business, as shown in Public Cloud Backup Scenario-2.

The backup job overview visually displays the backup job overview, resource overview, and backup job statistics of core resources on the Cloud.
On the main menu of ZStack Cloud, choose . On the Backup Job page, the Overview tab is displayed by default.

Job overview displays backup job number and state on a card.
Resource overview displays the backup and protection information about available VM instances/volumes on the Cloud.
Volume:
Backup job statistics displays the execution of backup jobs in a line chart with time period as the horizontal axis and job number as the vertical axis.
Note: Backup record displays the execution record of all backup jobs within the current time period, including execution time, name, backup resource, resources, backup mode, backup capacity, task result and time consumed. You can view the job details of a backup job.
